皇冠信用网怎么租_“猪肝红”预警!有人深圳出发,15小时还没出广东…
皇冠足球管理平台出租(www.huangguan.hk)-会员开户_登3代理)皇冠信用网/—开会员账号—皇冠信用网招登1登2登3管理皇冠信用网皇冠代理出租)国庆假期高速“堵堵堵”皇冠信用网怎么租!
有人深圳出发15小时还没出广东
话题直接冲上热搜

就在昨天
至少几百人被堵到在后台表示
“再这样下去都能在路上吃月饼皇冠信用网怎么租了...”
今天(10月1日)上午
深圳车主安先生告诉第一现场记者
自己昨天中午12点
从深圳宝安福永出发回湖南邵阳
到今天凌晨3点左右
开皇冠信用网怎么租了15个小时还没出广东
展开全文
路上车流量非常大
大大小小的事故也不少
一堵车
车辆排起的长龙就有一二十公里
特别是在二广高速路段
堵皇冠信用网怎么租了很久

安先生说
皇冠信用网怎么租他今天早上9点左右才到
600多公里足足走皇冠信用网怎么租了21个小时
而在非节假日
正常情况下只需约7小时
“预判了皇冠信用网怎么租你的预判
却没躲过集体预判”
高速上演预判式拥堵
“聪明人”全凑成“鸳鸯锅”
网友反映
除了广东地区皇冠信用网怎么租,全国其它省市各大高速
也堵作皇冠信用网怎么租了一团
不少网友表示
“原来回回堵的都是同一批大聪明”
“4.8公里堵75分钟认真的吗皇冠信用网怎么租?”

高速服务区已全是“泡面人”
10月1日从广东交警获悉
当日9时30分
全省高速通行缓慢长度
超过5公里、时间超过30分钟的点段共19个
江门市4个、河源市3个、云浮市1个
惠州市3个、东莞市2个、清远市2个
广州市2个、肇庆市2个

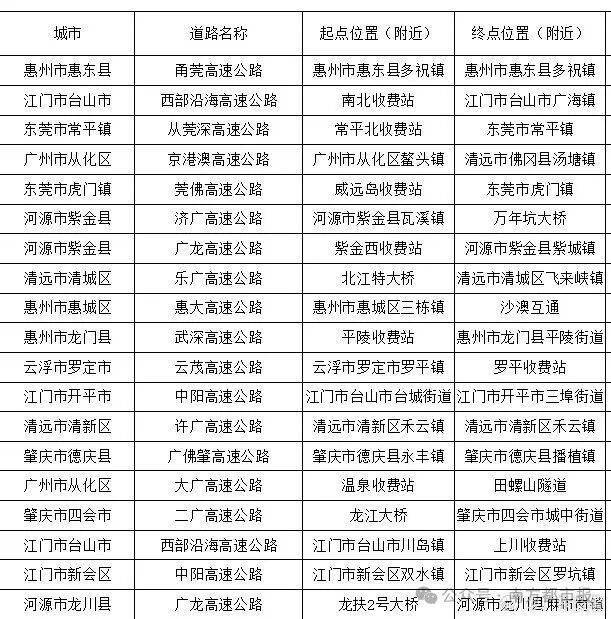
全省高速公路通行缓慢情况
据广东交通信息
国庆中秋假期首日
高速公路车流量预计约960万车次
封闭服务区(含停车区)
有以下这些
此外,记者还从交管部门了解到,深圳市内出行从每日9时起进入车流高峰,广深沿江高速、沈海高速、深中通道等高速路段,以及梅沙-大鹏片区、深圳北站、宝安国际机场、口岸区域等将出现大车流情况皇冠信用网怎么租。
这个假期
你还准备自驾出门吗皇冠信用网怎么租?
场妹提醒皇冠信用网怎么租,出行前要时刻关注路况
规划好路线哦~
路上的朋友们皇冠信用网怎么租,也要注意行车安全
祝大家假期愉快皇冠信用网怎么租!
部分来源 | 深圳晚报
第一现场记者丨郑志平
来源:第一现场&壹深圳
猜你喜欢
- 2026-02-28世界杯比赛盘口 _90分钟就开始反击!美海军第五舰队总部遭伊朗导弹命中,情况如何
- 2026-02-22皇冠电话 _足协主席宋凯:作为徐梦桃夫妻的证婚人 我比谁都高兴
- 2026-02-21皇冠体育官网 _春节聚会要谨慎!娄底一男子参加“同学聚会”被“下毒”设赌局
- 2026-02-21皇冠提现 _马年说马|从马背到铁轨 茶马古道迎新生
- 2026-02-21皇冠hga026 _应急管理部副部长宋元明,湖北省委常委、常务副省长张文兵,赴荆门实地检查
- 2026-02-21皇冠登2代理 _赶赴宜昌抓获第四名嫌疑人!武昌警方今年累计缴获烟花爆竹4963件
- 2026-02-20皇冠信用盘代理 _中日交锋后,高市态度强硬,新加坡措辞变了,日本会长放弃访华
- 2026-01-24世界杯代理拿盘 _炸爱国者,炸海马斯,抓特务,俄军和伊朗都用上星链,一抓一个准
- 2026-01-24皇冠信用 _越南U23逆袭夺季军,点球大战胜韩国引发热议!
- 2026-01-23皇冠代理登入 _深圳凌晨突发火情,“数百名居民紧急疏散,不少人只穿着睡衣”,无人伤亡
- 2026-01-20皇冠赛事 _1公斤200元,金银之后又一金属火了!投资客:适合一吨一吨囤
- 2026-01-19皇冠ag mos011 _可致癌!东莞一知名超市销售的鲫鱼,被检出含有孔雀石绿



网友评论